Ein Log-Log-Diagramm ist ein Diagramm, das sowohl auf der x-Achse als auch auf der y-Achse logarithmische Skalen verwendet.
Diese Art von Diagramm ist nützlich, um zwei Variablen zu visualisieren, wenn …
Ein Log-Log-Diagramm ist ein Diagramm, das sowohl auf der x-Achse als auch auf der y-Achse logarithmische Skalen verwendet.
Diese Art von Diagramm ist nützlich, um zwei Variablen zu visualisieren, wenn …
Bei der Verwendung von Klassifizierungsmodellen beim maschinellen Lernen verwenden wir häufig zwei Metriken, um die Qualität des Modells zu bewerten, nämlich Präzision und Erinnerung.
Precision: Korrigieren Sie positive Vorhersagen im …
Ein Bland-Altman-Diagramm wird verwendet, um die Unterschiede in Messungen zwischen zwei verschiedenen Instrumenten oder zwei verschiedenen Messtechniken zu visualisieren.
Es ist nützlich, um zu bestimmen, wie ähnlich zwei Instrumente oder …
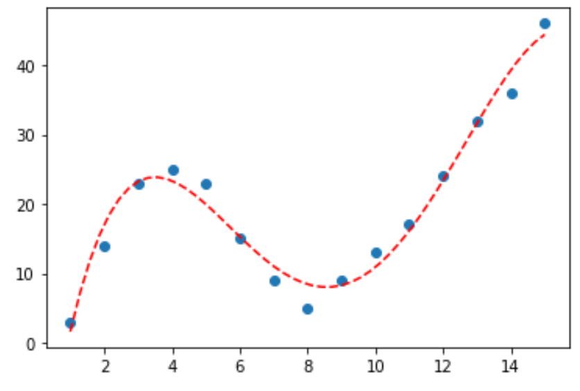
Oft möchten Sie vielleicht eine Kurve an einen Datensatz in Python anpassen.

Das folgende Schritt-für-Schritt-Beispiel erklärt, wie man in Python Kurven mit der Funktion numpy.polyfit() an Daten anpasst und …
Sie können die Funktion regplot() aus der Seaborn-Datenvisualisierungsbibliothek verwenden, um eine logistische Regressionskurve in Python zu zeichnen:
import seaborn as sns
sns.regplot(x=x, y=y, data=df, logistic …Die logistische Regression ist eine statistische Methode, die wir verwenden, um ein Regressionsmodell anzupassen, wenn die Antwortvariable binär ist. Um zu beurteilen, wie gut ein logistisches Regressionsmodell zu einem Datensatz …
Die Hauptkomponentenanalyse (PCA) ist eine unbeaufsichtigte Technik des maschinellen Lernens, die Hauptkomponenten (lineare Kombinationen der Prädiktorvariablen) findet, die einen großen Teil der Variation in einem Datensatz erklären.
Wenn wir PCA …
Sie können die folgende grundlegende Syntax verwenden, um die kumulative Verteilungsfunktion (CDF, engl. cumulative distribution function) in Python zu berechnen:
#Daten sortieren
x = np.sort(data)
#CDF-Werte berechnen
y = 1 …Oft sind Sie vielleicht daran interessiert, Fehlerbalken zu Diagrammen in Google Tabellen hinzuzufügen, um Unsicherheiten bei Messungen oder berechneten Werten zu erfassen.
Glücklicherweise ist dies mit den integrierten Grafikfunktionen von …
Eine „Glockenkurve“ ist der Spitzname für die Form einer Normalverteilung, die eine deutliche „Glocken“-Form hat:

Das folgende Schritt-für-Schritt-Beispiel zeigt, wie Sie in Google Tabellen eine Glockenkurve für einen bestimmten …
Ein Punktdiagramm ist ein Diagrammtyp, der Häufigkeiten mithilfe von Punkten anzeigt.
Das folgende Schritt-für-Schritt-Beispiel zeigt, wie Sie das folgende Punktdiagramm in Google Tabellen erstellen:

Ein Doppelbalkendiagramm ist nützlich, um zwei Datensätze in einem Diagramm zu visualisieren.
Das folgende Schritt-für-Schritt-Beispiel zeigt, wie Sie in Google Tabellen ein Doppelbalkendiagramm erstellen.
Ein Kreisdiagramm (auch Tortendiagramm) ist ein Diagrammtyp, der wie ein Kreis geformt ist und Segmente verwendet, um die Proportionen eines Ganzen darzustellen.
Das folgende Schritt-für-Schritt-Beispiel zeigt, wie Sie ein Kreisdiagramm …
Ein Pareto-Diagramm ist ein Diagrammtyp, der Balken verwendet, um die einzelnen Häufigkeiten von Kategorien anzuzeigen, und eine Linie, um die kumulativen Häufigkeiten anzuzeigen.

Dieses Tutorial enthält ein Schritt-für-Schritt-Beispiel zum Erstellen …
Ein Streudiagramm ist eine nützliche Methode, um die Beziehung zwischen zwei numerischen Variablen zu visualisieren.
Glücklicherweise ist es einfach, Streudiagramme in Google Tabellen zu erstellen. Die Punkte im Diagramm werden …
Ein gestapeltes Balkendiagramm ist ein Diagrammtyp, der Balken verwendet, die in eine Reihe von Unterbalken unterteilt sind, um die Werte mehrerer Variablen gleichzeitig zu visualisieren.

Das folgende Schritt-für-Schritt-Beispiel zeigt, wie …
Dieses Tutorial zeigt Schritt für Schritt, wie Sie schöne Tabellen in Google Tabellen erstellen.
Lassen Sie uns zunächst die Rohwerte für einen Datensatz …
Eine Trendlinie ist eine Linie, die den allgemeinen Trend von Datenpunkten in einem Diagramm anzeigt.
Das folgende Schritt-für-Schritt-Beispiel zeigt, wie Sie einem Diagramm in Google Tabellen eine Trendlinie hinzufügen.
Gelegentlich möchten Sie vielleicht eine horizontale Linie zu einem Diagramm in Google Tabellen hinzufügen, um eine Ziellinie, eine Durchschnittslinie oder eine andere Metrik darzustellen.
Dieses Tutorial bietet ein Schritt-für-Schritt-Beispiel, wie …
Ein Kombinationsdiagramm ist ein Diagrammtyp, der Balken und Linien verwendet, um zwei verschiedene Datensätze in einem einzigen Diagramm anzuzeigen.

Das folgende Schritt-für-Schritt-Beispiel zeigt, wie Sie ein Kombinationsdiagramm in Google Tabellen …
Ein Candlestick-Chart ist eine Art Finanzdiagramm, das die Preisbewegungen von Wertpapieren im Laufe der Zeit anzeigt.
Das folgende Schritt-für-Schritt-Beispiel zeigt, wie Sie ein Candlestick-Diagramm in Google Tabellen erstellen.
Ein Blasendiagramm ist ein Diagrammtyp, mit dem Sie drei Variablen in einem Datensatz gleichzeitig visualisieren können.
Die ersten beiden Variablen werden als (x,y)-Koordinaten in einem Streudiagramm verwendet und …
Häufig möchten Sie vielleicht ein Diagramm in Google Tabellen erstellen, das mehrere Datenbereiche verwendet.
Glücklicherweise ist dies einfach und das folgende Schritt-für-Schritt-Beispiel zeigt, wie es geht.
Eine Dichtekurve ist eine Kurve in einem Diagramm, die die Verteilung von Werten in einem Datensatz darstellt. Sie ist aus drei Gründen nützlich:
1. Eine Dichtekurve gibt uns eine gute …
Sie können die folgende grundlegende Syntax verwenden, um kursive Schrift in R-Plots zu erzeugen:
substitute(paste(italic('this text is italic')))
Die folgenden Beispiele zeigen, wie man diese Syntax in …
Sie können die Funktionen xlim() und ylim() verwenden, um die x-Achsen-Grenzen und y-Achsen-Grenzen von Diagrammen in R zu setzen.
Die folgenden Beispiele zeigen, wie man diese Funktionen in der Praxis …
Es kann vorkommen, dass Sie die Skalierung einer Achse in R-Diagrammen ändern möchten.
In diesem Tutorial wird erklärt, wie man Achsenskalierung in Plots sowohl in Base R als auch in …
Eine Log-Log-Darstellung ist eine Darstellung, die sowohl auf der x-Achse als auch auf der y-Achse logarithmische Skalen verwendet.
Diese Art der Darstellung ist nützlich für die Visualisierung von zwei Variablen …
Oft ist man daran interessiert, die Kurve eines angepassten logistischen Regressionsmodells in R zu zeichnen.
Glücklicherweise ist dies recht einfach zu bewerkstelligen, und dieses Tutorial erklärt, wie man dies sowohl …
Ein Bland-Altman-Diagramm wird verwendet, um die Unterschiede in den Messungen zwischen zwei verschiedenen Instrumenten oder zwei verschiedenen Messverfahren zu visualisieren.
Es ist nützlich, um festzustellen, wie ähnlich zwei Instrumente oder …
Die Hauptkomponentenanalyse (PCA) ist ein unüberwachtes maschinelles Lernverfahren, das darauf abzielt, Hauptkomponenten - lineare Kombinationen der Prädiktorvariablen - zu finden, die einen großen Teil der Variation in einem Datensatz erklären.
Wenn wir …
Der einfachste Weg, eine Legende außerhalb eines Plots in Base R zu zeichnen, ist das Hinzufügen von zusätzlichem Platz rechts neben dem Plot mit der folgenden Syntax:
par(mar=c …Ein Netzdiagramm (manchmal auch als "Radardiagramm" oder "Spinnendiagramm" bezeichnet) ist eine Art von Diagramm, das eine einzigartige Möglichkeit bietet, die Mengen mehrerer Variablen zu visualisieren.
In diesem Tutorial wird erklärt …
Ein Boxplot (manchmal auch Box-and-Whisker-Plot genannt) ist ein Diagramm, das die fünfstellige Zusammenfassung eines Datensatzes zeigt, die die folgenden Werte enthält:
Um einen …
Gelegentlich möchte man Ausreißer aus Boxplots in R entfernen. Dieses Tutorial erklärt, wie man dies sowohl mit Base R als auch mit ggplot2 macht.
Oft möchte man mehrere Spalten eines Dataframes in R darstellen. Glücklicherweise ist dies mit der Visualisierungsbibliothek ggplot2 leicht möglich.
Dieses Tutorial zeigt, wie man ggplot2 verwendet, um mehrere Spalten eines …
Ein Paardiagramm ist eine Matrix von Streudiagrammen, die es Ihnen ermöglicht, die paarweise Beziehung zwischen verschiedenen Variablen in einem Datensatz zu verstehen.
Glücklicherweise ist es einfach, ein Paardiagramm in R …
Die lm()-Funktion in R wird verwendet, um lineare Regressionsmodelle anzupassen.
Diese Funktion verwendet die folgende grundlegende Syntax:
lm(Formel, Daten, ...)
wobei:
Oft möchte man die vorhergesagten Werte eines Regressionsmodells in R darstellen, um die Unterschiede zwischen den vorhergesagten Werten und den tatsächlichen Werten zu visualisieren.
Dieses Tutorial zeigt anhand von Beispielen …
Sie können die folgende grundlegende Syntax verwenden, um ein Streudiagramm mit mehreren Variablen in R zu erstellen:
#Streudiagramm von x1 vs. y1 erstellen
plot(x1, y1, col='red')
#Streudiagramm von …Ein Histogramm ist eine nützliche Methode zur Visualisierung der Verteilung von Werten für eine bestimmte Variable.
Um ein Histogramm für eine Variable in R zu erstellen, können Sie die Funktion …
Bei der Erstellung eines Histogramms in R wird eine Formel namens Sturges-Regel verwendet, um die optimale Anzahl der zu verwendenden Bins zu bestimmen.
Sie können jedoch die folgende Syntax verwenden …
Ein 2×2-faktorielles Design wird verwendet, um zu verstehen, wie sich zwei unabhängige Variablen (jeweils mit zwei Ebenen) auf eine abhängige Variable auswirken.
Eine nützliche Möglichkeit, die Auswirkungen der beiden …
Ein Bland-Altman-Plot wird verwendet, um die Unterschiede in den Messungen zwischen zwei verschiedenen Instrumenten oder zwei verschiedenen Messtechniken zu visualisieren.
Es ist nützlich, um festzustellen, wie ähnlich zwei Instrumente oder …
Ein Diagramm mit normaler Wahrscheinlichkeit kann verwendet werden, um zu bestimmen, ob die Werte in einem Datensatz ungefähr normalverteilt sind.
Dieses Tutorial bietet ein Schritt-für-Schritt-Beispiel zum Erstellen eines normalen Wahrscheinlichkeitsnetzes …
Sie können die Funktion RGP() in Excel verwenden, um eine Polynomkurve mit einem bestimmten Grad anzupassen.
Sie können beispielsweise die folgende grundlegende Syntax verwenden, um eine Polynomkurve mit einem Grad …
Gelegentlich möchten Sie einem Streudiagramm in Excel möglicherweise eine horizontale Linie hinzufügen, um einen Schwellenwert oder eine Grenze darzustellen.
Dieses Tutorial bietet ein schrittweises Beispiel dafür, wie Sie schnell eine …
Ein Histogramm ist ein Diagramm, das verwendet werden kann, um die Verteilung von Werten in einem Datensatz schnell zu visualisieren.
Dieses Tutorial enthält ein schrittweises Beispiel zum Erstellen eines Histogramms …
Eine kumulative Verteilungsfunktion (CDF) beschreibt die Wahrscheinlichkeit, dass eine Zufallsvariable einen Wert kleiner oder gleich einer bestimmten Zahl annimmt.
Wir können die folgende Funktion in Excel verwenden, um kumulative Verteilungswahrscheinlichkeiten …
Ein halblogarithmisches Diagramm (auch semi-log-Diagramm) ist eine Art von Diagramm, das eine logarithmische Skala auf der y-Achse und eine lineare Skala auf der x-Achse verwendet.
Diese Art von Diagramm wird …
Ein Log-Log-Plot ist ein Streudiagramm, das logarithmische Skalen sowohl auf der x-Achse als auch auf der y-Achse verwendet.
Diese Art von Diagramm ist nützlich, um zwei Variablen zu visualisieren, wenn …
Die Binomialverteilung wird verwendet, um die Wahrscheinlichkeit zu beschreiben, k Erfolge in n Binomialexperimenten zu erhalten.
Ein binomiales Experiment ist ein Experiment mit folgenden Eigenschaften:
Die Poisson-Verteilung beschreibt die Wahrscheinlichkeit, in einem bestimmten Zeitintervall k Erfolge zu erzielen.
Folgt eine Zufallsvariable X einer Poisson-Verteilung, dann kann die Wahrscheinlichkeit, dass X = k Erfolge sind, nach folgender …
Ein Boxplot ist eine Art von Plot, mit dem wir die Fünf-Zahlen-Zusammenfassung eines Datensatzes visualisieren können:
In diesem …
Ein Stamm-Blatt-Diagramm ist ein Diagramm, in dem Daten angezeigt werden, indem jeder Wert in einem Datensatz in einen Stamm und ein Blatt aufgeteilt wird. Es ist ein einzigartiges Diagramm, da …
Eine Bevölkerungspyramide ist eine Grafik, die die Alters- und Geschlechtsverteilung einer bestimmten Bevölkerung zeigt. Es ist nützlich, um die Zusammensetzung einer Bevölkerung und den Trend des Bevölkerungswachstums zu verstehen.
In …
Wenn Sie eine einfache lineare Regression durchführen, möchten Sie häufig ein Streudiagramm erstellen, um die verschiedenen Kombinationen von x- und y-Werten zusammen mit der Schätzungsregressionslinie zu visualisieren.
Glücklicherweise gibt es …
Oft möchten Sie möglicherweise Fehlerbalken zu Diagrammen in Python hinzufügen, um die Unsicherheit in Bezug auf Messungen oder berechnete Werte zu erfassen. Glücklicherweise ist dies mit der matplotlib-Bibliothek einfach zu …
Oft möchten Sie möglicherweise Fehlerbalken zu Diagrammen in Excel hinzufügen, um die Unsicherheit in Bezug auf Messungen oder berechnete Werte zu erfassen. Glücklicherweise ist dies mit integrierten Excel-Grafikfunktionen einfach zu …
Oft sind Sie daran interessiert, eine Gleichung oder eine Funktion in Excel zu zeichnen. Glücklicherweise ist dies mit integrierten Excel-Formeln einfach zu bewerkstelligen.
Dieses Tutorial enthält mehrere Beispiele zum Zeichnen …
Ein Kreisdiagramm ist eine Art Diagramm, das wie ein Kreis geformt ist und „Segmente“ verwendet, um Proportionen eines Ganzen darzustellen.
Glücklicherweise ist es einfach, ein Kreisdiagramm in Excel zu erstellen …
Ein Q-Q-Diagramm, kurz für „Quantil-Quantil“-Diagramm, wird häufig verwendet, um zu bewerten, ob eine Variable normal verteilt ist oder nicht.
In diesem Tutorial wird erläutert, wie Sie ein Q-Q-Diagramm in …
Eine „Glockenkurve“ ist der Spitzname für die Form einer Normalverteilung, die eine eindeutige „Glockenform“ aufweist:
In diesem Tutorial wird erklärt, wie Sie eine Glockenkurve in Excel für einen bestimmten Mittelwert …
Ein Box-Plot ist eine Art Diagramm, mit dem wir die fünfstellige Zusammenfassung eines Datensatzes visualisieren können. Dazu gehören:
Ein Donut-Diagramm ist ein kreisförmiges Diagramm, das mithilfe von „Slices“ die relativen Datengrößen anzeigt. Es ähnelt einem Kreisdiagramm, hat jedoch ein Loch in der Mitte, wodurch es eher wie ein …
Eine Möglichkeit, die Beziehung zwischen zwei Variablen zu quantifizieren, besteht darin, den Pearson-Korrelationskoeffizienten zu verwenden, der ein Maß für die lineare Assoziation zwischen zwei Variablen ist . Es hat einen Wert …
Ein Ogiv ist ein Diagramm, das zeigt, wie viele Datenwerte über oder unter einem bestimmten Wert in einem Datensatz liegen. In diesem Tutorial wird erklärt, wie Sie ein Ogiv in …
Ein Q-Q-Diagramm, kurz für „Quantil-Quantil“-Diagramm, wird häufig verwendet, um zu bewerten, ob die Residuen in einer Regressionsanalyse normal verteilt sind oder nicht.
In diesem Tutorial wird erklärt, wie Sie …
Ein Kreisdiagramm ist ein kreisförmiges Diagramm, das „Kreisschnitte“ verwendet, um die relativen Datengrößen anzuzeigen.
In diesem Tutorial wird erklärt, wie Sie Kreisdiagramme in Stata erstellen und ändern.
In diesem Tutorial wird erklärt, wie Sie mehrere Linien in einem Diagramm in R zeichnen.
Um mehrere Linien in einem Diagramm zu zeichnen, können wir entweder Base R verwenden oder …
Ein Streifendiagramm ist ein Diagrammtyp, der numerische Daten entlang eines einzelnen Streifens anzeigt. Ähnlich wie bei Boxplots können Sie mithilfe von Streifendiagrammen die Verteilung von Daten visualisieren. Streifendiagramme können eine …
Ein Streudiagramm ist eine Art Diagramm, mit dem wir die Beziehung zwischen zwei Variablen anzeigen können. Es hilft uns, sowohl die Richtung (positiv oder negativ) als auch die Stärke (schwach …
Eine Bevölkerungspyramide ist eine Grafik, die die Alters- und Geschlechtsverteilung einer bestimmten Bevölkerung zeigt. Es ist nützlich, um die Zusammensetzung einer Bevölkerung und den Trend des Bevölkerungswachstums zu verstehen.
In …
Ein Ogive ist ein Diagramm, das zeigt, wie viele Datenwerte über oder unter einem bestimmten Wert in einem Datensatz liegen. In diesem Tutorial wird erklärt, wie Sie in Python ein …
Ein Box-Plot ist eine Art Plot, mit dem wir die fünfstellige Zusammenfassung eines Datensatzes visualisieren können. Dazu gehören:
Ein Stamm-Blatt-Diagramm ist ein Diagramm, mit dem wir Daten anzeigen können, indem wir jeden Wert in einem Datensatz in einen Stamm und ein Blatt aufteilen.
Hier ist ein Beispiel für …
Eine Heatmap ist eine Art Diagramm, das verschiedene Farbtöne zur Darstellung von Datenwerten verwendet.
In diesem Tutorial wird erklärt, wie Sie mithilfe der Funktion seaborn.heatmap auf einfache Weise Heatmaps …
Ein Histogramm ist eine Art Diagramm, bei dem rechteckige Balken zur Darstellung von Frequenzen verwendet werden. Es ist ein hilfreiches Diagramm zur Visualisierung der Verteilung von Werten in einem Datensatz …
Ein Kreisdiagramm ist ein kreisförmiges Diagramm, das „Kreisschnitte“ verwendet, um die relativen Datengrößen anzuzeigen.
In diesem Tutorial wird erklärt, wie Sie Kreisdiagramme in SPSS erstellen und interpretieren.
Ein Box-Plot wird verwendet, um die fünfstellige Zusammenfassung eines Datensatzes zu visualisieren. Dazu gehören:
In diesem Tutorial wird …
Ein Histogramm ist eine Art Diagramm, bei dem rechteckige Balken zur Darstellung von Frequenzen verwendet werden. Dies ist eine hilfreiche Methode, um die Verteilung von Datenwerten zu visualisieren.
In diesem …
Ein Stamm-Blatt-Diagramm ist ein Diagramm, mit dem wir Daten anzeigen können, indem wir jeden Wert in einem Datensatz in einen Stamm und ein Blatt aufteilen.
Der Stamm für jeden Wert …
Ähnlich wie bei einem Balkendiagramm ist ein Lollipop-Diagramm nützlich, um die quantitativen Werte einer kategorialen Variablen zu vergleichen. Anstatt Balken zu verwenden, verwendet ein Lollipop-Diagramm Linien mit Kreisen am Ende …
Die Funktion abline() in R kann verwendet werden, um einem Diagramm in R eine oder mehrere gerade Linien hinzuzufügen. Die grundlegende Syntax von abline() lautet wie folgt:
abline(a = NULL …
Dixons Q-Test, oft einfach als Q-Test bezeichnet, ist ein statistischer Test, der zum Erkennen von Ausreißern in einem Datensatz verwendet wird.
Die Teststatistik für den Q-Test lautet wie folgt:
Q …
In diesem Tutorial wird erklärt, wann und wie die Jitterfunktion in R für Streudiagramme verwendet wird.
Streudiagramme eignen sich hervorragend zur Visualisierung der Beziehung zwischen …
Eine Bevölkerungspyramide ist eine Grafik, die die Alters- und Geschlechtsverteilung einer bestimmten Bevölkerung zeigt. Es ist ein nützliches Diagramm, um die Zusammensetzung einer Bevölkerung sowie den aktuellen Trend des Bevölkerungswachstums …
Ein Boxplot (manchmal auch als Box-and-Whisker-Plot bezeichnet) ist ein Plot, der die fünfstellige Zusammenfassung eines Datensatzes zeigt. Die Zusammenfassung mit fünf Zahlen ist das Minimum, das erste Quartil, der Median …
In diesem Tutorial wird erklärt, wie Sie in Python eine Glockenkurve erstellen.
Eine „Glockenkurve“ ist der Spitzname für die Form einer Normalverteilung, die eine eindeutige „Glockenform“ aufweist:
Ein Streudiagramm ist eine Art Diagramm, mit dem wir die Beziehung zwischen zwei Variablen anzeigen können. Es hilft uns, sowohl die Richtung (positiv oder negativ) als auch die Stärke (schwach …
Ein Streudiagramm ist eine Art Diagramm, mit dem wir die Beziehung zwischen zwei Variablen anzeigen können. Es hilft uns, sowohl die Richtung (positiv oder negativ) als auch die Stärke (schwach …
Wenn wir eine einfache lineare Regression durchführen, sind wir häufig daran interessiert, ein Streudiagramm zu erstellen, um die verschiedenen Kombinationen von x- und y-Werten zu visualisieren.
Glücklicherweise macht es R …
Ein Box-Plot ist eine Art Plot, mit dem wir die fünfstellige Zusammenfassung eines Datensatzes visualisieren können. Dazu gehören:
In einem Stamm-Blatt-Diagramm werden Daten angezeigt, indem jeder Wert in einem Datensatz in einen Stamm und ein Blatt aufgeteilt wird. Es ist ein nützliches Diagramm zur einfachen Visualisierung der Verteilung …
In einem Stamm-Blatt-Diagramm werden Daten angezeigt, indem jeder Wert in einem Datensatz in einen „Stamm“ und ein „Blatt“ aufgeteilt wird.
In diesem Tutorial wird erklärt, wie Sie Stamm-Blatt-Diagramme erstellen und …
In Statistiken finden Sie häufig Tabellen, in denen Informationen zu Häufigkeiten angezeigt werden. Häufigkeiten sagen uns einfach, wie oft ein bestimmtes Ereignis aufgetreten ist.
Die folgende Tabelle zeigt beispielsweise, wie …
Ein Kreisdiagramm ist ein kreisförmiges Diagramm, das in Segmente unterteilt ist, um die Teile eines Ganzen darzustellen. In diesem Tutorial wird erklärt, wie Sie mit dem Paket ggplot2 ein Kreisdiagramm …
Ein Box-Plot (manchmal auch als Box-and-Whisker-Plot bezeichnet) ist ein Plot, der die fünfstellige Zusammenfassung eines Datensatzes zeigt. Die Zusammenfassung mit fünf Zahlen ist das Minimum, das erste Quartil, der Median …
"Statistik in Excel leicht gemacht" ist eine Sammlung von 16 Excel-Tabellen, die integrierte Formeln enthalten, um die wichtigsten statistischen Tests und Funktionen durchzuführen.
Statologie ist eine Website, die das Erlernen von Statistik erleichtert. Wir bei Statologie glauben, dass Statistik ein unglaublich nützliches Feld ist, viele aber von den verwirrenden Notationen und komplizierten Formeln eingeschüchtert werden.
Aus diesem Grund widmen wir uns dem Unterrichten auf einfache und unkomplizierte Weise - anhand von Beispielen, Abbildungen und Praxisnähe können wir Konzepte auf eine Weise erklären, die tatsächlich Sinn macht.