In der Statistik wird die Gamma-Verteilung häufig verwendet, um Wahrscheinlichkeiten in Bezug auf Wartezeiten zu modellieren.
Die folgenden Beispiele zeigen, wie Sie die Funktion scipy.stats.gamma() verwenden, um eine …
Die t-Verteilung ist eine Wahrscheinlichkeitsverteilung, die der Normalverteilung ähnlich ist, außer dass sie stärkere Seiten als die Normalverteilung hat.
Das heißt, im Vergleich zur Normalverteilung befinden sich mehr Werte in der Verteilung an den Enden als in der Mitte:

Dieses Tutorial erklärt, wie man die t-Verteilung in Python verwendet.
Sie können die Funktion t.rvs(df, size) verwenden, um Zufallswerte aus einer t-Verteilung mit einem bestimmten Freiheitsgrad und Stichprobenumfang zu generieren:
from scipy.stats import t
#Generiere Zufallswerte aus der t-Verteilung mit df=6 und Stichprobengröße=10
t.rvs(df=6, size=10)
array([-3.95799716, -0.01099963, -0.55953846, -1.53420055, -1.41775611,
-0.45384974, -0.2767931 , -0.40177789, -0.3602592 , 0.38262431])
Das Ergebnis ist ein Array von 10 Werten, die bei einer Verteilung mit 6 Freiheitsgraden folgen.
Wir können die Funktion t.cdf(x, df, loc=0, scale=1) verwenden, um den p-Wert zu finden, der mit einer t-Teststatistik verknüpft ist.
Beispiel 1: Finden Sie den einseitigen P-Wert
Angenommen, wir führen einen einseitigen Hypothesentest durch und erhalten am Ende eine Teststatistik von -1,5 und Freiheitsgrade = 10.
Wir können die folgende Syntax verwenden, um den p-Wert zu berechnen, der dieser Teststatistik entspricht:
from scipy.stats import t
#p-Wert berechnen
t.cdf(x=-1.5, df=10)
0.08225366322272008
Der einseitige p-Wert, der einer Teststatistik von -1,5 mit 10 Freiheitsgraden entspricht, beträgt 0,0822.
Beispiel 2: Finden Sie den zweiseitigen P-Wert
Angenommen, wir führen einen zweiseitigen Hypothesentest durch und erhalten am Ende eine Teststatistik von 2,14 und Freiheitsgrade = 20.
Wir können die folgende Syntax verwenden, um den p-Wert zu berechnen, der dieser Teststatistik entspricht:
from scipy.stats import t
#p-Wert berechnen
(1 - t.cdf(x=2.14, df=20)) * 2
0.04486555082549959
Der zweiseitige p-Wert, der einer Teststatistik von 2,14 mit 20 Freiheitsgraden entspricht, beträgt 0,0448.
Hinweis: Sie können diese Antworten mit dem Rechner für die inverse t-Verteilung überprüfen.
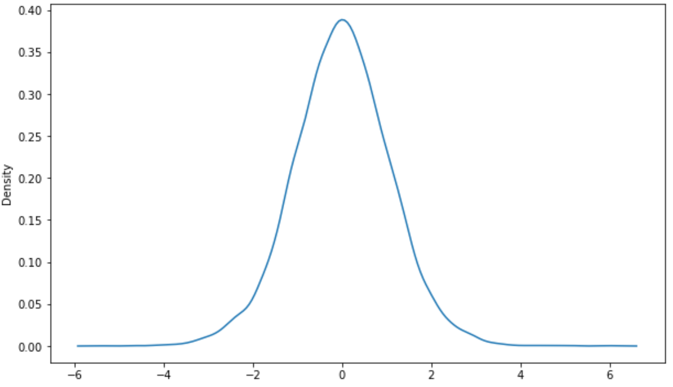
Sie können die folgende Syntax verwenden, um die Verteilung mit bestimmten Freiheitsgraden darzustellen:
from scipy.stats import t
import matplotlib.pyplot as plt
#Erzeuge eine t-Verteilung mit einer Stichprobengröße von 10000
x = t.rvs(df=12, size=10000)
# Diagramm der t-Verteilung erstellen
plt.hist(x, density=True, edgecolor='black', bins=20)

Alternativ können Sie eine Dichtekurve mit dem Seaborn-Visualisierungspaket erstellen:
import seaborn as sns
#Dichtekurve erstellen
sns.kdeplot(x)

Die folgenden Tutorials bieten zusätzliche Informationen zur t-Verteilung:
In der Statistik wird die Gamma-Verteilung häufig verwendet, um Wahrscheinlichkeiten in Bezug auf Wartezeiten zu modellieren.
Die folgenden Beispiele zeigen, wie Sie die Funktion scipy.stats.gamma() verwenden, um eine …
Eine Gleichverteilung ist eine Wahrscheinlichkeitsverteilung, bei der jeder Wert zwischen einem Intervall von a bis b mit gleicher Wahrscheinlichkeit gewählt wird.
Die Wahrscheinlichkeit, dass wir auf einem Intervall von a …