Eine Gleichverteilung ist eine Wahrscheinlichkeitsverteilung, bei der jeder Wert zwischen einem Intervall von a bis b mit gleicher Wahrscheinlichkeit gewählt wird.
Die Wahrscheinlichkeit, dass wir auf einem Intervall von a …
In der Statistik wird die Gamma-Verteilung häufig verwendet, um Wahrscheinlichkeiten in Bezug auf Wartezeiten zu modellieren.
Die folgenden Beispiele zeigen, wie Sie die Funktion scipy.stats.gamma() verwenden, um eine oder mehrere Gamma-Verteilungen in Python darzustellen.
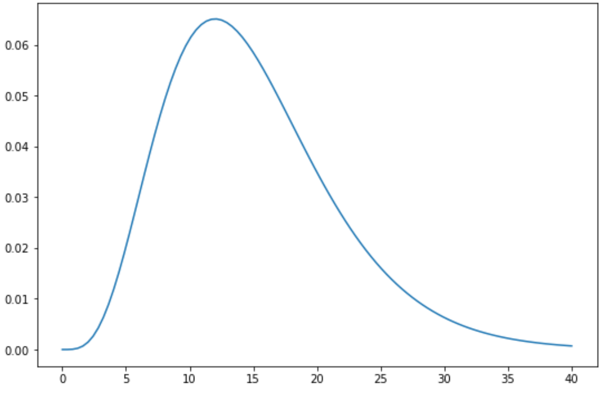
Der folgende Code zeigt, wie eine Gamma-Verteilung mit einem Formparameter von 5 und einem Skalierungsparameter von 3 in Python dargestellt wird:
import numpy as np
import scipy.stats as stats
import matplotlib.pyplot as plt
#Werte der x-Achse definieren
x = np.linspace (0, 40, 100)
#PDF (Wahrscheinlichkeitsdichtefunktion) der Gamma-Verteilung für jeden x-Wert berechnen
y = stats.gamma.pdf(x, a=5, scale=3)
# Plot der Gamma-Verteilung erstellen
plt.plot(x, y)
#Plot anzeigen
plt.show()

Die x-Achse zeigt die potenziellen Werte, die eine Gamma-verteilte Zufallsvariable annehmen kann, und die y-Achse zeigt die entsprechenden PDF-Werte der Gamma-Verteilung mit einem Formparameter von 5 und einem Skalenparameter von 3.
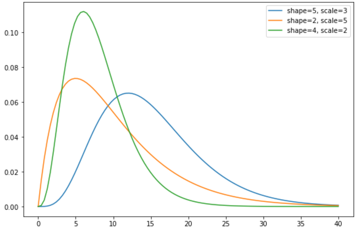
Der folgende Code zeigt, wie mehrere Gamma-Verteilungen mit verschiedenen Form- und Skalierungsparametern dargestellt werden:
import numpy as np
import scipy.stats as stats
import matplotlib.pyplot as plt
#Drei Gamma-Verteilungen definieren
x = np.linspace(0, 40, 100)
y1 = stats.gamma.pdf(x, a=5, scale=3)
y2 = stats.gamma.pdf(x, a=2, scale=5)
y3 = stats.gamma.pdf(x, a=4, scale=2)
#Zeilen für jede Verteilung hinzufügen
plt.plot(x, y1, label=shape=5, scale=3')
plt.plot(x, y2, label='shape=2, scale=5')
plt.plot(x, y3, label='shape=4, scale=2')
#Legende hinzufügen
plt.legend()
#Plot anzeigen
plt.show()

Beachten Sie, dass die Form der Gamma-Verteilung je nach Form- und Skalenparametern stark variieren kann.
Verwandt: So zeichnen Sie mehrere Linien in Matplotlib
Die folgenden Tutorials erklären, wie Sie andere gängige Distributionen in Python plotten:
Normalverteilung in Python
So zeichnen Sie eine Chi-Quadrat-Verteilung in Python
Eine Gleichverteilung ist eine Wahrscheinlichkeitsverteilung, bei der jeder Wert zwischen einem Intervall von a bis b mit gleicher Wahrscheinlichkeit gewählt wird.
Die Wahrscheinlichkeit, dass wir auf einem Intervall von a …
Die Poisson-Verteilung beschreibt die Wahrscheinlichkeit, in einem gegebenen Zeitintervall k Erfolge zu erzielen.
Wenn eine Zufallsvariable X einer Poisson-Verteilung folgt, dann kann die Wahrscheinlichkeit, dass X = k Erfolge hat, durch …