Ein Log-Log-Diagramm ist ein Diagramm, das sowohl auf der x-Achse als auch auf der y-Achse logarithmische Skalen verwendet.
Diese Art von Diagramm ist nützlich, um zwei Variablen zu visualisieren, wenn …
Sie können die folgende grundlegende Syntax verwenden, um die kumulative Verteilungsfunktion (CDF, engl. cumulative distribution function) in Python zu berechnen:
#Daten sortieren
x = np.sort(data)
#CDF-Werte berechnen
y = 1. * np.arange(len(data)) / (len(data) - 1)
#CDF plotten
plt.plot(x, y)
Die folgenden Beispiele zeigen, wie Sie diese Syntax in der Praxis verwenden können.
Der folgende Code zeigt, wie eine kumulative Verteilungsfunktion (CDF) für eine zufällige Datenstichprobe in Python berechnet und gezeichnet wird:
import numpy as np
import matplotlib.pyplot as plt
#zufällige Stichprobe von Daten definieren
data = np.random.randn(10000)
#Daten sortieren
x = np.sort(data)
#CDF-Werte berechnen
y = 1. * np.arange(len(data)) / (len(data) - 1)
#CDF plotten
plt.plot(x, y)
plt.xlabel('x')

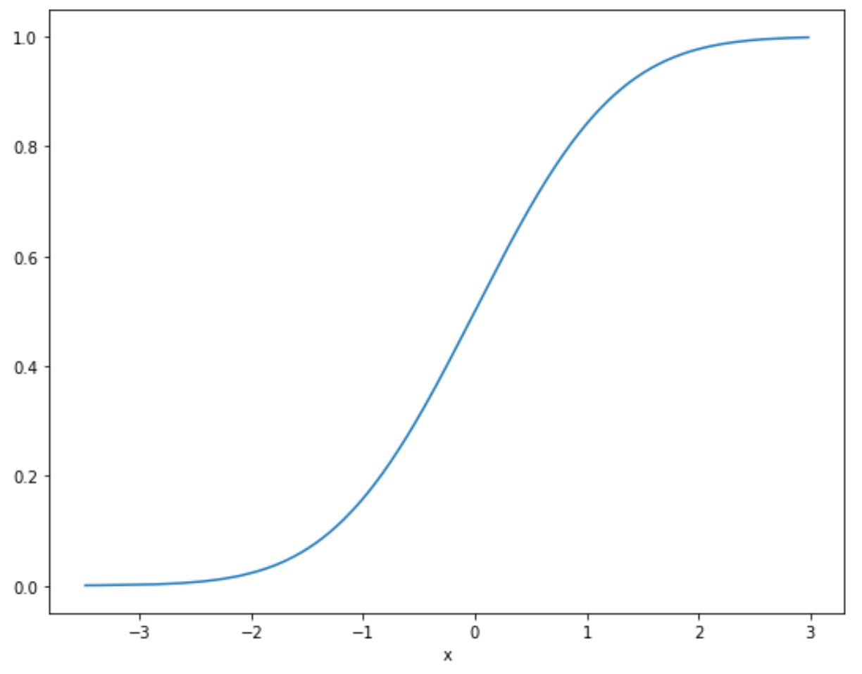
Die x-Achse zeigt die Rohdatenwerte und die y-Achse die entsprechenden CDF-Werte.
Wenn Sie die kumulative Verteilungsfunktion einer bekannten Verteilung (z. B. der Normalverteilung) darstellen möchten, können Sie die folgenden Funktionen aus der SciPy- Bibliothek verwenden:
import numpy as np
import scipy
import matplotlib.pyplot as plt
#Erzeuge Daten aus der Normalverteilung
data = np.random.randn(1000)
#Daten sortieren
x = np.sort(data)
#CDF-Werte berechnen
y = scipy.stats.norm.cdf(x)
#CDF plotten
plt.plot(data_sorted, norm_cdf)
#CDF plotten
plt.plot(x, y)
plt.xlabel('x')

CDF vs. PDF: Was ist der Unterschied?
So erstellen Sie eine Glockenkurve in Python
So berechnen Sie Z-Scores in Python
Ein Log-Log-Diagramm ist ein Diagramm, das sowohl auf der x-Achse als auch auf der y-Achse logarithmische Skalen verwendet.
Diese Art von Diagramm ist nützlich, um zwei Variablen zu visualisieren, wenn …
Bei der Verwendung von Klassifizierungsmodellen beim maschinellen Lernen verwenden wir häufig zwei Metriken, um die Qualität des Modells zu bewerten, nämlich Präzision und Erinnerung.
Precision: Korrigieren Sie positive Vorhersagen im …