Das Akaike-Informationskriterium (AIC) ist eine Metrik, die verwendet wird, um die Anpassung verschiedener Regressionsmodelle zu vergleichen.
Es wird berechnet als:
AIC = 2K – 2ln (L)
wo:
- K: Die Anzahl der Modellparameter …
Die logarithmische Regression ist eine Art der Regression, die verwendet wird, um Situationen zu modellieren, in denen Wachstum oder Verfall sich zunächst schnell beschleunigen und dann im Laufe der Zeit verlangsamen.
Das folgende Diagramm zeigt beispielsweise ein Beispiel für logarithmischen Abfall:

Für diese Art von Situation könnte die Beziehung zwischen einer Prädiktorvariablen und einer Antwortvariablen mithilfe der logarithmischen Regression gut modelliert werden.
Die Gleichung eines logarithmischen Regressionsmodells hat folgende Form:
y = a + b*ln(x)
wo:
Das folgende Schritt-für-Schritt-Beispiel zeigt, wie Sie eine logarithmische Regression in Python durchführen.
Lassen Sie uns zunächst einige gefälschte Daten für zwei Variablen erstellen: x und y :
import numpy as np
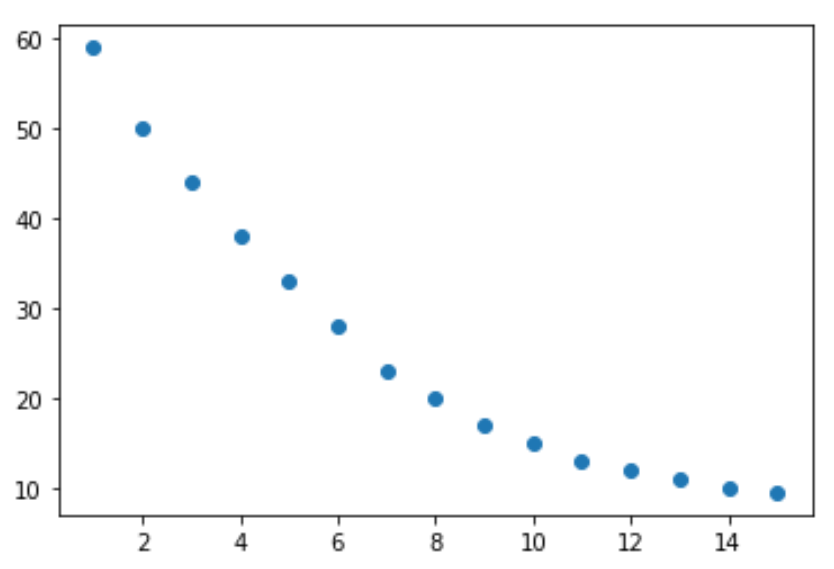
x = np.arange(1, 16, 1)
y = np.array([59, 50, 44, 38, 33, 28, 23, 20, 17, 15, 13, 12, 11, 10, 9.5])
Als Nächstes erstellen wir ein schnelles Streudiagramm, um die Beziehung zwischen x und y zu visualisieren:
import matplotlib.pyplot as plt
plt.scatter(x, y)
plt.show()

Aus dem Diagramm können wir sehen, dass es ein logarithmisches Abklingmuster zwischen den beiden Variablen gibt. Der Wert der Antwortvariablen y nimmt zunächst schnell ab und verlangsamt sich dann mit der Zeit.
Daher scheint es eine gute Idee zu sein, eine logarithmische Regressionsgleichung anzupassen, um die Beziehung zwischen den Variablen zu beschreiben.
Als Nächstes verwenden wir die Funktion polyfit(), um ein logarithmisches Regressionsmodell anzupassen, wobei wir den natürlichen Logarithmus von x als Prädiktorvariable und y als Antwortvariable verwenden:
#passen Sie das Modell an
fit = np.polyfit(np.log(x), y, 1)
#Sehen Sie sich die Ausgabe des Modells an
print(fit)
[-20.19869943 63.06859979]
Wir können die Koeffizienten in der Ausgabe verwenden, um die folgende angepasste logarithmische Regressionsgleichung zu schreiben:
y = 63,0686 – 20,1987 * ln(x)
Wir können diese Gleichung verwenden, um die Antwortvariable y basierend auf dem Wert der Prädiktorvariablen x vorherzusagen. Wenn zum Beispiel x = 12 ist, würden wir vorhersagen, dass y 12,87 wäre:
y = 63,0686 – 20,1987 * ln(12) = 12,87
Eine vollständige Anleitung zur linearen Regression in Python
So führen Sie eine exponentielle Regression in Python durch
So führen Sie eine logistische Regression in Python durch
Das Akaike-Informationskriterium (AIC) ist eine Metrik, die verwendet wird, um die Anpassung verschiedener Regressionsmodelle zu vergleichen.
Es wird berechnet als:
AIC = 2K – 2ln (L)
wo:
Die logistische Regression ist eine statistische Methode, die wir verwenden, um ein Regressionsmodell anzupassen, wenn die Antwortvariable binär ist.
Um zu beurteilen, wie gut ein logistisches Regressionsmodell zu einem Datensatz …